numpy.random.Generator.exponential#
方法
- random.Generator.exponential(scale=1.0, size=None)#
从指数分布中抽取样本。
其概率密度函数为
\[f(x; \frac{1}{\beta}) = \frac{1}{\beta} \exp(-\frac{x}{\beta}),\]当
x > 0时成立,其他情况为 0。\(\beta\) 是尺度参数,它是速率参数 \(\lambda = 1/\beta\) 的倒数。速率参数是指数分布的一种替代的、广泛使用的参数化形式 [3]。指数分布是几何分布的连续模拟。它描述了许多常见情况,例如多次暴雨中测量的雨滴大小 [1],或维基百科页面请求之间的时间 [2]。
- 参数:
- scale浮点数或浮点数数组类对象
尺度参数,\(\beta = 1/\lambda\)。必须是非负数。
- size整数或整数元组,可选
输出形状。如果给定的形状是,例如,
(m, n, k),则抽取m * n * k个样本。如果 size 为None(默认),则当scale是标量时,返回单个值。否则,抽取np.array(scale).size个样本。
- 返回:
- outndarray 或 标量
从参数化的指数分布中抽取的样本。
参考文献
[1]Peyton Z. Peebles Jr.,“概率、随机变量和随机信号原理”,第4版,2001年,第57页。
[2]维基百科,“泊松过程”,https://en.wikipedia.org/wiki/Poisson_process
[3]维基百科,“指数分布”,https://en.wikipedia.org/wiki/Exponential_distribution
示例
假设某公司有 10000 名客户支持代理,并且客户来电之间的时间呈指数分布,平均每 4 分钟有一个客户来电。
>>> scale, size = 4, 10000 >>> rng = np.random.default_rng() >>> time_between_calls = rng.exponential(scale=scale, size=size)
客户在接下来的 4 到 5 分钟内来电的概率是多少?
>>> x = ((time_between_calls < 5).sum())/size >>> y = ((time_between_calls < 4).sum())/size >>> x - y 0.08 # may vary
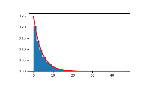
对应的分布可以可视化如下
>>> import matplotlib.pyplot as plt >>> scale, size = 4, 10000 >>> rng = np.random.default_rng() >>> sample = rng.exponential(scale=scale, size=size) >>> count, bins, _ = plt.hist(sample, 30, density=True) >>> plt.plot(bins, scale**(-1)*np.exp(-scale**-1*bins), linewidth=2, color='r') >>> plt.show()